
LINE購物表示,三年的疫情養出消費者線上購物的習慣,且消費時更懂的精打細算。去年LINE購物平台的總訂單金額與前年度相比成長5成之多,深入分析發現,女性用戶的消費動能持續穩定成長;除了總訂單數量高過男性用戶近兩成,年度訂單總金額也比男性用戶高265%,超過兩倍之多,顯示女性消費者已充分掌握自己和家庭需求的消費主導權。

數據透露出XYZ不同世代女性的購物偏好 — Z世代女性買最多!X世代最常買!
LINE購物深入分析去年一整年站上不同年齡層兩性用戶的購物習慣,包括年消費金額、年消費訂單與搜尋比價行為及點數紅包使用,發現整體女性的消費動能皆高於男性,且不同世代間亦存在一些明顯的消費行為差異。例如,Z世代女性買得最多,不僅消費金額年成長率與前一年相比增加近一倍,更比同世代男性用戶的消費金額多出5成,過去一年買最多的是3C資訊、婦幼童裝與鞋包配飾等。年訂單數量最多的是X世代的女性用戶,平均週週都會下單,而且月平均下單次數高過其他世代女性一成以上。Y世代女性則介於X與Z世代間,屬於精明理性的消費族群,搜尋比價行為最多,使用LINE購物點數紅包的比例也高過其他兩個世代。

不同年齡層的女性喜歡的品類大不相同,Z世代最愛美、Y世代最愛家、X世代最會搭!
深入頗析不同年齡層的女性用戶依生活習慣,購物需求大不同,其中,Z世代女性社交需求更高,在美妝保養品類的消費年成長率為122%,買得最多的前3大品牌為雅詩蘭黛、植村秀官網、M.A.C;Y世代女性更重視居家生活品質,投注在生活用品相關的品類消費金額比起前一年成長近7成!他們最常在屈臣氏Watsons、特力屋、康是美網購eShop採購商品!而站上的X世代女性用戶則最常選購服飾配件等相關商品,消費年成長率為140%!最常購買的品牌依序為OB嚴選、ONE BOY、UNIQLO網路商店。

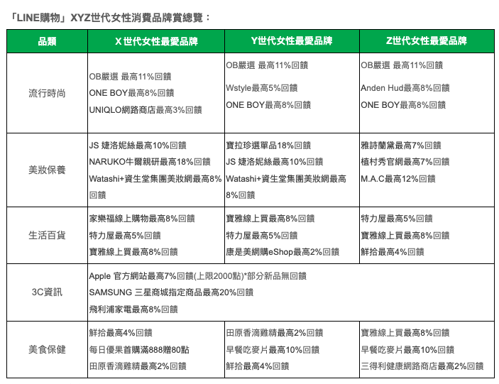
期間限定LINE購物推出「XYZ世代女性消費品牌賞」
LINE購物除了自即日起至3月8日推出「姐的大牌 我說了算!完成集章搶法國來回機票!」活動(連結),更集合了上千家品牌,針對不同年齡層女性用戶的消費喜好,推出「品牌賞」活動,策劃五大品類最熱銷品牌排行榜,包含流行時尚、美妝保養、生活百貨、3C資訊與美食保健等一網打盡,最高祭出LINE POINTS 18%回饋!


• 相關優惠資訊以活動官網公告資訊為準。
LINE購物「拼團」回饋總覽:
拼團回饋
3/1-3/5 拼團點數回饋最高7%
3/6-3/10拼團點數回饋最高10%
期間限定拼團加碼
3/1-3/15 拼團數滿3筆送138點、滿6筆送638點
(單筆拼團訂單需滿額99元)
額外加碼
3/1-3/5 單筆消費滿額99元,有機會獲888點
3/6-3/10單筆消費滿額99元,有機會獲3,800點
• 上述回饋點數資訊以LINE POINTS為主。
• 相關優惠資訊以活動官網公告資訊為準。
LINE禮物回饋總覽:
集章活動
3/1-3/31
集滿4區商品,最高拿富士相機、Marshall音響等萬元好禮
麥當勞
3/8-3/31
OREO冰炫風買一送一,限量15,000份,3/8起開賣,售完即止
星巴克
3/3-3/8 女神節限定組合88折
• 上述回饋點數資訊以LINE POINTS為主。
• 相關優惠資訊以活動官網公告資訊為準。
LINE旅遊回饋總覽:
餐券最高4%回饋
3/1-3/5
星全安台北凱撒大飯店電子餐券限時加碼、指定商品享最高4%回饋!
• 上述回饋點數資訊以LINE POINTS為主。
• 相關優惠資訊以活動官網公告資訊為準。