LINE購物發表618世代消費觀察 理性購物下,實用與質感成重要指標!
618「消費頭條」購物節開跑!品牌、平台串連限時優惠,回饋最高達25%!
2025.06.16
在全球經濟動盪與通膨壓力持續影響下,台灣消費市場的購物行為正逐步轉變。LINE購物表示,相較於過往強調大規模囤貨與折扣導向的購物檔期,618年中購物節更顯現出「精確補貨」、「價值導向」的趨勢。消費者不再追求最低價商品,而是更看重商品實用性、品質與受推薦程度,表示現在的購物趨勢已轉變為「不只比價,更比講究」的理性購物。
LINE購物結合平台龐大商品資料與用戶行為數據,發布《LINE購物618世代消費觀察》,深入剖析Z、Y、X三大主流世代的選品偏好與購物輪廓,「精選、講究」已成跨世代用戶的消費共識。LINE購物同步啟動618購物節活動,多品類、多品牌回饋活動,為消費者提供精打細算也能買到好質感商品的年中購物體驗,購物最高有機會獲得LINE POINTS 25%回饋!(618消費頭條活動官網連結 )
LINE購物結合平台龐大商品資料與用戶行為數據,發布《LINE購物618世代消費觀察》,深入剖析Z、Y、X三大主流世代的選品偏好與購物輪廓,「精選、講究」已成跨世代用戶的消費共識。LINE購物同步啟動618購物節活動,多品類、多品牌回饋活動,為消費者提供精打細算也能買到好質感商品的年中購物體驗,購物最高有機會獲得LINE POINTS 25%回饋!(618消費頭條活動官網連結 )

【圖1】618「消費頭條」購物節開跑!品牌、平台串連限時優惠,回饋最高達25%!
LINE購物結合數據與趨勢力打造值得買的導購平台,引導用戶精準選物
邁入2025年,全球經濟情勢不穩,物價與匯率波動加劇,使消費者的購物行為趨於理性與審慎,預算有限的情況下,購物思維從「追求折扣」逐漸轉向「目的明確、選品精準」。LINE購物串接的電商平台逾1,500家,提供超過2,100萬件商品,其中涵蓋美妝保養、居家生活等七大品類,為台灣提供最多商品之電商平台,多年來累積的用戶行為與購買數據,成為台灣市場具指標性的電商消費風向球。面對市場變化,LINE購物透過用戶使用行為,挖掘出Z、Y、X三個世代的消費特徵,並透過洞察回應消費者對「不只比價,更比講究」的購物新策略。
邁入2025年,全球經濟情勢不穩,物價與匯率波動加劇,使消費者的購物行為趨於理性與審慎,預算有限的情況下,購物思維從「追求折扣」逐漸轉向「目的明確、選品精準」。LINE購物串接的電商平台逾1,500家,提供超過2,100萬件商品,其中涵蓋美妝保養、居家生活等七大品類,為台灣提供最多商品之電商平台,多年來累積的用戶行為與購買數據,成為台灣市場具指標性的電商消費風向球。面對市場變化,LINE購物透過用戶使用行為,挖掘出Z、Y、X三個世代的消費特徵,並透過洞察回應消費者對「不只比價,更比講究」的購物新策略。
三代消費大不同!LINE購物解密三世代購物偏好
根據主計總處統計 [連結],2025年第一季工業及服務業全體受僱員工經常性薪資平均達新台幣47,426元,年增3.03%,為近25年同期最大漲幅。儘管薪資數據顯示正向成長,因全球經濟波動大,消費信心並未同步回溫,消費者也採取更精準、實用的購物策略。
然而,LINE購物發布《618世代消費觀察》,統計去(2024)年及今年1月1日至4月30日期間平台消費數據,針對Z、Y、X三大主流世代進行趨勢剖析。從整體消費金額、消費頻次與人均消費金額三大面向觀察,各世代雖處於不同人生階段,皆展現出重視質感與實用的消費態度,顯示理性與價值導向已成為主流購物趨勢。
進一步分析顯示,用戶的購買行為趨於集中、鎖定關鍵品類進行投資,並帶動人均消費金額穩定提升。其中,對美妝與家電類別需求更大,顯示即便預算有限,消費者仍願為日常生活品質付出。雖然三個世代對品牌與品類偏好略有不同,整體趨勢皆展現除了比價、更重視品牌的購物決策,也突顯電商平台在新常態消費環境中所扮演的導購與參考價值。
根據主計總處統計 [連結],2025年第一季工業及服務業全體受僱員工經常性薪資平均達新台幣47,426元,年增3.03%,為近25年同期最大漲幅。儘管薪資數據顯示正向成長,因全球經濟波動大,消費信心並未同步回溫,消費者也採取更精準、實用的購物策略。
然而,LINE購物發布《618世代消費觀察》,統計去(2024)年及今年1月1日至4月30日期間平台消費數據,針對Z、Y、X三大主流世代進行趨勢剖析。從整體消費金額、消費頻次與人均消費金額三大面向觀察,各世代雖處於不同人生階段,皆展現出重視質感與實用的消費態度,顯示理性與價值導向已成為主流購物趨勢。
進一步分析顯示,用戶的購買行為趨於集中、鎖定關鍵品類進行投資,並帶動人均消費金額穩定提升。其中,對美妝與家電類別需求更大,顯示即便預算有限,消費者仍願為日常生活品質付出。雖然三個世代對品牌與品類偏好略有不同,整體趨勢皆展現除了比價、更重視品牌的購物決策,也突顯電商平台在新常態消費環境中所扮演的導購與參考價值。

【圖2】LINE購物《618世代消費觀察》顯示理性與價值導向已成為主流購物趨勢

【圖03】LINE購物《618世代消費觀察》發現不同世代對美妝與家電類別需求均較高。
Z世代(20-29歲):從追求CP值到講究風格的質感探索者
Z 世代整體消費金額與前一年度同期相比有所提升,人均消費金額提升6%,消費頻次略減,此變化反映出Z世代逐步進入職場後的生活型態轉變,相較學生時期,就業後可支配所得增加,購物邏輯從高頻次、CP值導向逐漸轉為講求質感。
LINE購物發現,Z世代注重自我犒賞,也願意為風格買單,在下單時雖可能帶有衝動,但開始重視功能、設計與品牌氛圍。在美妝品類上,更偏好實用性高的品項如髮品、精華液與組合包,品牌偏好則喜愛潮流與風格感兼具的植村秀、高感官犒賞的YSL Beauty;家電方面則選擇 Dyson 吹風機、空氣清淨機與掃地機器人等兼具設計與實用性的商品。日常消費方面,Z世代也展現風格偏好,如選購舒適內睡衣、簡約T恤,以及便利的即飲飲品與速食調理包等。
Y世代(30-39歲):購物力最強、為多重角色中追求平衡的生活經營者
Y世代用戶人均消費金額與去年同期高出超過一成,其消費頻次提升7%。從數據顯示,在不增加總支出前提,Y世代優化購買結構,集中選擇具價值性的品項,反映出重質、重效益的購物心態。作為家庭主力消費決策者,Y 世代主要為三明治世代,需在照顧家庭與自我需求之間持續取得平衡。
他們偏好兼顧生活效率與自我照護的商品,購買美妝、家電、居家、美食與流行等類別皆呈現增長,反映出其對全方位生活需求的關注與投入。美妝選品重視功效、安全與口碑,愛用品牌如Kiehl’s、La Mer等。在保健品上選擇機能型與養生取向產品。家電需求則聚焦高效能家電如掃地機、除濕機、空氣清淨機,以LG為首選品牌,反映其兼顧功能與品牌信任的決策邏輯。整體而言,Y世代展現了「為家選對實用商品、為自己提升生活品質」的雙軌消費邏輯。
X世代(40-49歲):精準花費、品牌忠誠度高的理性消費者
X世代消費者的人均消費金額與去年同期相比提升5%,消費頻次則略有下降,顯示出其消費策略更聚焦於單價較高的商品,且對品牌忠誠度較高,對品牌、品類喜好較固定。作為家庭主要經濟支柱,X世代消費行為傾向穩健,重視實用與長期效益,以「選對,而非買多、買便宜」作為主要考量,展現成熟與價值導向的購物態度。
消費內容方面,X世代在美妝保養與保健品上支出比例更高,偏好La Mer、HR 赫蓮娜等高端品牌,強調產品功效與安全性。家電則也是集中於Dyson、LG等兼具實用與質感的產品,選擇的商品價格相對其他世代稍高。值得注意的是,X世代對電腦周邊設備與食品類消費呈現成長,推估為家庭選購筆電等硬體設備的需求逐漸提升。
LINE購物串聯品牌回饋與直播加碼最高回饋25%!加入官方帳號掌握最即時的「消費頭條」
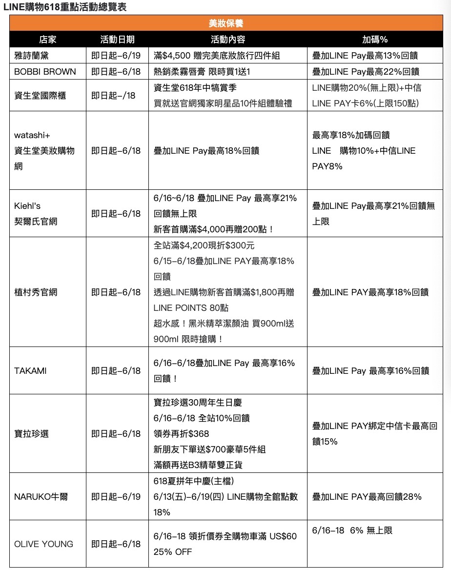
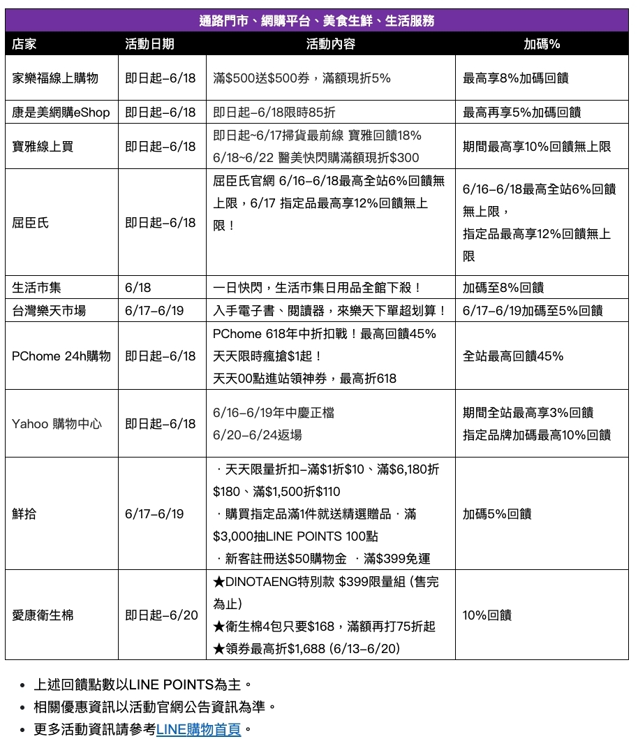
為了讓消費者以更划算的價格購入質感商品,LINE購物即日起至6月18日推出全站限時點數回饋活動,期間限定祭出高點數回饋,包括通路門市如屈臣氏提供補貨類商品最高LINE POINTS 12% 點數回饋無上限!家樂福、寶雅線上買等通路亦提供LINE POINTS 8至10%回饋。
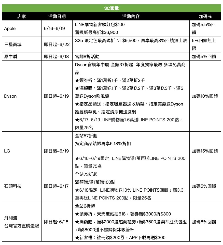
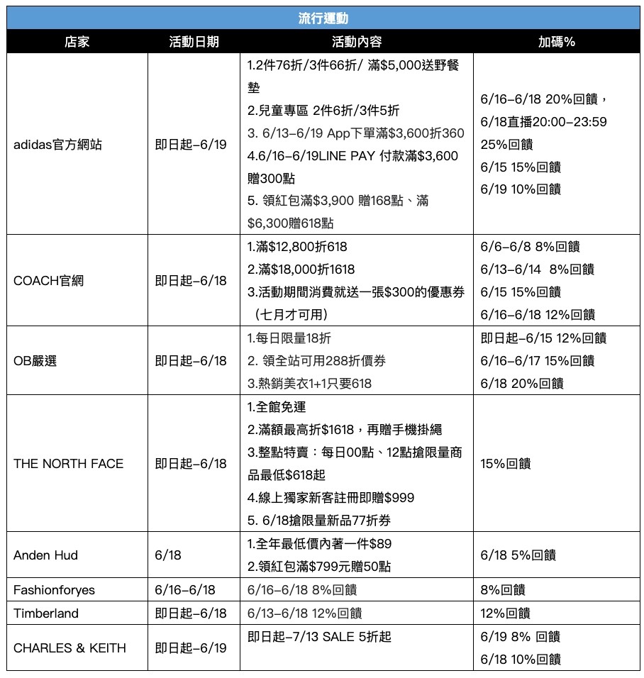
此外,因為不同世代用戶的購物需求,LINE購物更攜手多家品牌推出對應回饋,包含Dyson主打37折起並加碼LINE POINTS 10%回饋,LG推出 6折起優惠並疊加LINE POINTS 15%的點數回饋,美妝保養如Kiehl’s提供最高LINE POINTS 21% 回饋、主打高端保養的La Mer則提供限時滿額贈好禮與最高LINE POINTS 18% 回饋。時尚運動品牌adidas亦於即日起至18日提供LINE POINTS 20%點數回饋,並於6月18日當日直播時段加碼限時推出LINE POINTS 25% 回饋,相關資訊可鎖定LINE購物官網與官方帳號(QR code連結 )不定期推播的「消費頭條」掌握購物節期間最即時、划算的購物資訊,把握年中LINE POINTS 高回饋檔期,補齊實用、高質感商品!
Z 世代整體消費金額與前一年度同期相比有所提升,人均消費金額提升6%,消費頻次略減,此變化反映出Z世代逐步進入職場後的生活型態轉變,相較學生時期,就業後可支配所得增加,購物邏輯從高頻次、CP值導向逐漸轉為講求質感。
LINE購物發現,Z世代注重自我犒賞,也願意為風格買單,在下單時雖可能帶有衝動,但開始重視功能、設計與品牌氛圍。在美妝品類上,更偏好實用性高的品項如髮品、精華液與組合包,品牌偏好則喜愛潮流與風格感兼具的植村秀、高感官犒賞的YSL Beauty;家電方面則選擇 Dyson 吹風機、空氣清淨機與掃地機器人等兼具設計與實用性的商品。日常消費方面,Z世代也展現風格偏好,如選購舒適內睡衣、簡約T恤,以及便利的即飲飲品與速食調理包等。
Y世代(30-39歲):購物力最強、為多重角色中追求平衡的生活經營者
Y世代用戶人均消費金額與去年同期高出超過一成,其消費頻次提升7%。從數據顯示,在不增加總支出前提,Y世代優化購買結構,集中選擇具價值性的品項,反映出重質、重效益的購物心態。作為家庭主力消費決策者,Y 世代主要為三明治世代,需在照顧家庭與自我需求之間持續取得平衡。
他們偏好兼顧生活效率與自我照護的商品,購買美妝、家電、居家、美食與流行等類別皆呈現增長,反映出其對全方位生活需求的關注與投入。美妝選品重視功效、安全與口碑,愛用品牌如Kiehl’s、La Mer等。在保健品上選擇機能型與養生取向產品。家電需求則聚焦高效能家電如掃地機、除濕機、空氣清淨機,以LG為首選品牌,反映其兼顧功能與品牌信任的決策邏輯。整體而言,Y世代展現了「為家選對實用商品、為自己提升生活品質」的雙軌消費邏輯。
X世代(40-49歲):精準花費、品牌忠誠度高的理性消費者
X世代消費者的人均消費金額與去年同期相比提升5%,消費頻次則略有下降,顯示出其消費策略更聚焦於單價較高的商品,且對品牌忠誠度較高,對品牌、品類喜好較固定。作為家庭主要經濟支柱,X世代消費行為傾向穩健,重視實用與長期效益,以「選對,而非買多、買便宜」作為主要考量,展現成熟與價值導向的購物態度。
消費內容方面,X世代在美妝保養與保健品上支出比例更高,偏好La Mer、HR 赫蓮娜等高端品牌,強調產品功效與安全性。家電則也是集中於Dyson、LG等兼具實用與質感的產品,選擇的商品價格相對其他世代稍高。值得注意的是,X世代對電腦周邊設備與食品類消費呈現成長,推估為家庭選購筆電等硬體設備的需求逐漸提升。
LINE購物串聯品牌回饋與直播加碼最高回饋25%!加入官方帳號掌握最即時的「消費頭條」
為了讓消費者以更划算的價格購入質感商品,LINE購物即日起至6月18日推出全站限時點數回饋活動,期間限定祭出高點數回饋,包括通路門市如屈臣氏提供補貨類商品最高LINE POINTS 12% 點數回饋無上限!家樂福、寶雅線上買等通路亦提供LINE POINTS 8至10%回饋。
此外,因為不同世代用戶的購物需求,LINE購物更攜手多家品牌推出對應回饋,包含Dyson主打37折起並加碼LINE POINTS 10%回饋,LG推出 6折起優惠並疊加LINE POINTS 15%的點數回饋,美妝保養如Kiehl’s提供最高LINE POINTS 21% 回饋、主打高端保養的La Mer則提供限時滿額贈好禮與最高LINE POINTS 18% 回饋。時尚運動品牌adidas亦於即日起至18日提供LINE POINTS 20%點數回饋,並於6月18日當日直播時段加碼限時推出LINE POINTS 25% 回饋,相關資訊可鎖定LINE購物官網與官方帳號(QR code連結 )不定期推播的「消費頭條」掌握購物節期間最即時、划算的購物資訊,把握年中LINE POINTS 高回饋檔期,補齊實用、高質感商品!




