2022.04.29 Other Services
LINE購物今(29)日公佈《購物星商機數據洞察報告》第二波洞察報告(連結),以《購物讀星術》剖析星座四大星象的消費性格、購物偏好,以及網購方式建議,讓用戶隨「星」購物、送禮!LINE購物「母親節購物大明星」將於5月1日、5月6日分別推出「愛星收藏任務」與「12星座星動組隊」等母親節限定活動,用戶除了可以齊「星」賺點,還有機會獲得高級按摩椅等大獎!即日起至5月8日,LINE購物「母親節購物大明星」攜手知名品牌、通路夥伴、串聯LINE購物直播、LINE口袋商店、LINE旅遊、LINE禮物與LINE嚴選快送祭出多重豐富優惠,LINE POINTS最高回饋達50%!LINE購物預計母親節全檔期送出超過8,000萬LINE POINTS,邀請用戶「先LINE購物再購物」,搜尋賺點拿好康!(主活動連結)

圖一、LINE購物今年以「母親節購物大明星」為主題祭出波段式活動,讓你低價買點超值購,還有機會把按摩椅帶回家!
LINE購物「購物讀星術」剖析四象星座購物性格與偏好
LINE購物「購物星商機數據洞察報告」今日揭露的「購物讀星術」將四大星象之消費偏好,以六大消費雷達指標,包括爆發力、嘗新力、消費力、賺點力、規劃力和收藏力歸納出土象、水象、火象與風象等四星象迥異的消費性格與購物偏好,同步提供相對應最適合的網路購物建議,讓各星象用戶在網購時可提高效率(連結)!
土象星座理性購物派 買到最划算
不出所料,腳踏實地的土象星座(金牛/魔羯/處女)會員購物最務實、理性,重功能和實用性產品,少衝動消費,習慣事前備好購物清單、貨比三家搶優惠,每月平均搜尋比價高達5.1次,是最精打細算的星象!因此,土象星座用戶適合直接以關鍵字搜尋方式來買到最物超所值的商品!
水象星座屬計畫型購物達人 會買又會賺
水象星座(巨蟹/天蠍/雙魚)為四大星象中最會買,消費力最高,習慣細究優惠訊息再購買,消費潛力高,其年度消費金額以超過5萬元之姿為最高之星象,更是遠高於其他星象平均的1.2倍,平均年度LINE POINTS賺點力強,堪稱會買又會賺!建議水象星座用戶可以透過內容文章搜尋,多參考評論資訊來規劃自己的消費需求!
火象星座看對眼就下單 榮登促銷購物狂之冠
火象星座(射手/獅子/牡羊)則屬消費衝動派,最難抵擋限時、限量、加碼、優惠等資訊誘惑,消費潛能容易被激發,特別是大促消費爆發力超過73%,堪稱為促銷檔期購物狂。針對火象星座用戶購物偏好,LINE購物建議可多利用「收藏降價通知」,便可在每個重要檔期買到最物美價廉的商品!
比起其他星象,風象星座(雙子/天秤/水瓶)除了善用收藏功能,也偏好加入會員;值得一提的是,風象星座的平均年度賺LINE POINTS超過 900點,懂得抓住回饋高點時消費,堪稱最強賺點高手!對於風象星座用戶,建議可多加領取LINE購物點數紅包,不漏接任何賺點機會!
送禮送到媽媽星坎裡 加碼推出「12星座心動攻略」
此外,期望每位媽媽都能在今年母親節收到最貼心的禮物,LINE購物同步公佈「12星座心動攻略」選物靈感清單,針對各星座的購物偏好,將美妝品牌、美體保養、流行服飾、鞋包配飾、運動休閒等12種熱門消費分類商品,設計成購物推薦選單,讓購物、送禮更有效率!

圖六:LINE 購物推出《12星座心動攻略》 ,公佈12種星座最愛消費路線與依據星座偏好建議贈禮的星座
母親節期間LINE購物「星」意不手軟 愛星收藏任務、12星座星動組隊活動讓大家齊星搶賺點
LINE購物於5月1日至5月8日止,推出「天天達成愛星收藏任務♥︎萬元好禮送給你!」限時活動,用戶至活動頁面點擊12家指定店家並點擊收藏,即有機會成為Tokuyo mini 玩美椅 TC-296(市值33,652元)、百貨即享券與LINE POINTS回饋等多重好禮,精打細算各星座用戶們千萬別錯過!(連結)

圖七:LINE購物今年首次推出「天天達成愛星收藏任務♥︎萬元好禮送給你!」限時活動,搜尋並收藏12家指定店家,即有機會拿好禮!
此外, LINE購物今年母親節檔期再推出「12星座星動組隊♥︎快來應援你的星座,登錄訂單搶拿好禮!」星座組隊賺點活動,用戶於5月6日至8日期間不限金額下單完成購買,並於5月16日前至訂單登錄頁選擇星座隊伍完成登錄,就有機會獲得LINE POINTS 點數紅包38點!統計登錄最多筆數第一名星座隊伍可得到LINE POINTS 點數紅包88點!(連結)


圖八:LINE購物推出「12星座星動組隊♥︎快來應援你的星座,登錄訂單搶拿好禮!」活動,透過下單購買應援,一同搶賺最高LINE POINTS 88點組隊紅包
寵愛媽媽 LINE購物攜手各路夥伴祭出超好康疊加回饋 最高LINE POINTS 50%!
除了星座賺點活動,LINE 購物更攜手夥伴祭出多重母親節限定回饋,5月1日至20日的「520大牌好禮慶」活動,購買指定品牌、單品最高可獲得LINE POINTS 10%回饋,使用LINE購物 APP購買再加碼LINE POINTS 6%回饋,消費滿588元最高可拿LINE POINTS 80點!攜手通路夥伴發起「媽媽的ME TIME時刻」活動,即日起至5月11日於指定通路購買指定單品,最高可享LINE POINTS 15% 回饋。
此外,LINE購物直播於5月3日至8日推出「懂娘來了!5%回饋超給利」活動,每天鎖定直播,就有機會獲得LINE POINTS 666點,消費再享最高LINE POINTS 5%回饋;LINE口袋商店自5月1日至10日推出全站加碼LINE POINTS 2%回饋,於指定人氣商家消費再享加碼最高LINE POINTS 12%回饋!即日起至5月8日,用戶於LINE旅遊預訂指定旅遊商品,最高可享LINE POINTS 10%回饋;LINE禮物 於5月7日邀請網紅Nancy、董仔、Skimmy於官方帳號直播,分享舒壓療癒的小撇步,再推限時送禮最高享LINE POINTS 20%回饋!試營運中的LINE購物嚴選快送,除了近日已擴展業務至內湖區,5月1日至8日更將祭出「新店開幕」全館超高LINE POINTS 30%回饋,用戶購買指定商品最高可再享有LINE POINTS 50%回饋!5月7日至8日,再推出母親節鮮花快送限時服務!
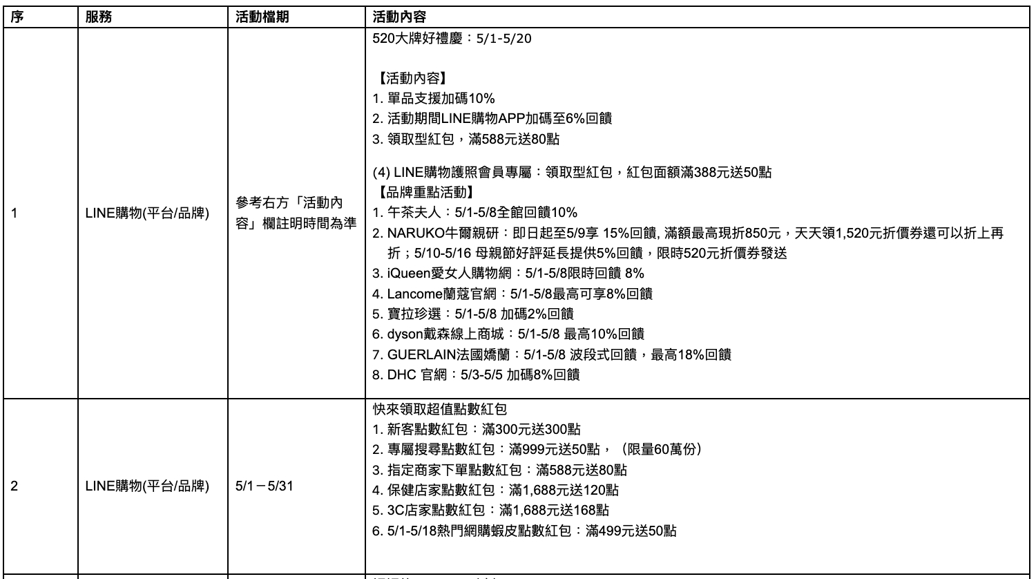
附表: LINE購物2022年「母親節購物大明星」活動一覽



*相關資訊以活動官網公告為主,上述回饋點數資訊以LINE POINTS為主
*LINE購物母親節大明星活動懶人包持續更新(連結)